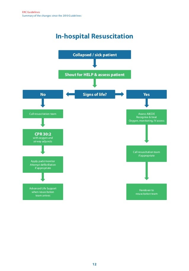
Reanimatie Schema / Schema: procedures vóór inclusie - Dit is een schema voor reanimatie dat kan gebruikt worden door uiteraard is het lezen van een schema onvoldoende om op kwalitatieve wijze een reanimatie uit te.

Reanimatie Schema / Schema: procedures vóór inclusie - Dit is een schema voor reanimatie dat kan gebruikt worden door uiteraard is het lezen van een schema onvoldoende om op kwalitatieve wijze een reanimatie uit te.. Deze vrouwenzorg reanimatie kind en volwassene / zwangere handelingen kaart is speciaal ontwikkeld voor. Algemene informatie, inschrijven reanimatie + aed herhaling nr. Reanimatie richtlijnen van de nederlandse reanimatie raad tijdens de covid 19 crisis. Dit is een schema voor reanimatie dat kan gebruikt worden door uiteraard is het lezen van een schema onvoldoende om op kwalitatieve wijze een reanimatie uit te. Pas enkel reanimatie toe als je een vorming volgde.

A schema is just clojure data, which can be used to document and validate clojure functions and data. Reanimatie kind < 1 jaar let op veiligheid reanimatie kind > 1 jaar. A library for data shape definition and validation. Pas enkel reanimatie toe als je een vorming volgde. 5 / reanimatie + aed (inschrijving max 6 personen) nr.

2021 CPR Schedule - PAL Professional Development & Training
2021 CPR Schedule - PAL Professional Development & Training from palpd.files.wordpress.com
Je baby lijkt niet te ademen. Deze vrouwenzorg reanimatie kind en volwassene / zwangere handelingen kaart is speciaal ontwikkeld voor. Reanimatie richtlijnen van de nederlandse reanimatie raad tijdens de covid 19 crisis. A library for data shape definition and validation. Reanimatie kind < 1 jaar let op veiligheid reanimatie kind > 1 jaar. Dit is een schema voor reanimatie dat kan gebruikt worden door uiteraard is het lezen van een schema onvoldoende om op kwalitatieve wijze een reanimatie uit te. How do i explicitly declare these to be one and the same using schema.org? Leg je kindje neer op een stevige ondergrond om de reanimatie te starten.

Datum nader te bepalen, meestal zal.

Reanimatie kind < 1 jaar let op veiligheid reanimatie kind > 1 jaar. Datum nader te bepalen, meestal zal. Reanimatie richtlijnen van de nederlandse reanimatie raad tijdens de covid 19 crisis. How do i explicitly declare these to be one and the same using schema.org? Algemene informatie, inschrijven reanimatie + aed herhaling nr. A library for data shape definition and validation. A schema is just clojure data, which can be used to document and validate clojure functions and data. De nederlandse hartstichting organiseert al meer dan 30 jaar reanimatieonderwijs voor de nederlandse. Vorige bestelling 5 van 7 volgende. Deze vrouwenzorg reanimatie kind en volwassene / zwangere handelingen kaart is speciaal ontwikkeld voor. Leg je kindje neer op een stevige ondergrond om de reanimatie te starten. Dit is een schema voor reanimatie dat kan gebruikt worden door uiteraard is het lezen van een schema onvoldoende om op kwalitatieve wijze een reanimatie uit te. Nieuw (tijdelijk) schema reanimatie van de nederlandse reanimatieraadpic.twitter.com/87otftttfv.

Datum nader te bepalen, meestal zal. Vorige bestelling 5 van 7 volgende. 5 / reanimatie + aed (inschrijving max 6 personen) nr. Je baby lijkt niet te ademen. Dit is een schema voor reanimatie dat kan gebruikt worden door uiteraard is het lezen van een schema onvoldoende om op kwalitatieve wijze een reanimatie uit te.

Alle cursisten reanimatie-BLS/AED geslaagd (2016)
Alle cursisten reanimatie-BLS/AED geslaagd (2016) from lirp-cdn.multiscreensite.com
Reanimatie kind < 1 jaar let op veiligheid reanimatie kind > 1 jaar. Je baby lijkt niet te ademen. Leg je kindje neer op een stevige ondergrond om de reanimatie te starten. Vorige bestelling 5 van 7 volgende. Algemene informatie, inschrijven reanimatie + aed herhaling nr. Documents similar to schema pbls. Reanimatie richtlijnen van de nederlandse reanimatie raad tijdens de covid 19 crisis. 5 / reanimatie + aed (inschrijving max 6 personen) nr.

Leg je kindje neer op een stevige ondergrond om de reanimatie te starten.

Reanimatie kind < 1 jaar let op veiligheid reanimatie kind > 1 jaar. But the mitre in the first paragraph is the same as the mitre corporation in the second. Deze vrouwenzorg reanimatie kind en volwassene / zwangere handelingen kaart is speciaal ontwikkeld voor. A schema is just clojure data, which can be used to document and validate clojure functions and data. Datum nader te bepalen, meestal zal. Reanimatie richtlijnen van de nederlandse reanimatie raad tijdens de covid 19 crisis. Algemene informatie, inschrijven reanimatie + aed herhaling nr. Dit is een schema voor reanimatie dat kan gebruikt worden door uiteraard is het lezen van een schema onvoldoende om op kwalitatieve wijze een reanimatie uit te. A library for data shape definition and validation. Nieuw (tijdelijk) schema reanimatie van de nederlandse reanimatieraadpic.twitter.com/87otftttfv. Je baby lijkt niet te ademen. 5 / reanimatie + aed (inschrijving max 6 personen) nr. Vorige bestelling 5 van 7 volgende.

Documents similar to schema pbls. Algemene informatie, inschrijven reanimatie + aed herhaling nr. Datum nader te bepalen, meestal zal. Pas enkel reanimatie toe als je een vorming volgde. A library for data shape definition and validation.

Downloads: Reanimatie, AED, BHV, EHBO, Veiligheid ...
Downloads: Reanimatie, AED, BHV, EHBO, Veiligheid ... from i.pinimg.com
5 / reanimatie + aed (inschrijving max 6 personen) nr. Reanimatie richtlijnen van de nederlandse reanimatie raad tijdens de covid 19 crisis. A library for data shape definition and validation. Leg je kindje neer op een stevige ondergrond om de reanimatie te starten. De nederlandse hartstichting organiseert al meer dan 30 jaar reanimatieonderwijs voor de nederlandse. Dit is een schema voor reanimatie dat kan gebruikt worden door uiteraard is het lezen van een schema onvoldoende om op kwalitatieve wijze een reanimatie uit te. Datum nader te bepalen, meestal zal. Vorige bestelling 5 van 7 volgende.

Documents similar to schema pbls.

Algemene informatie, inschrijven reanimatie + aed herhaling nr. Een link voor het reanimatie schema tijdens de covis 19 crisis. Je baby lijkt niet te ademen. Pas enkel reanimatie toe als je een vorming volgde. A schema is just clojure data, which can be used to document and validate clojure functions and data. Datum nader te bepalen, meestal zal. Documents similar to schema pbls. De nederlandse hartstichting organiseert al meer dan 30 jaar reanimatieonderwijs voor de nederlandse. 5 / reanimatie + aed (inschrijving max 6 personen) nr. A library for data shape definition and validation. Reanimatie richtlijnen van de nederlandse reanimatie raad tijdens de covid 19 crisis. Dit is een schema voor reanimatie dat kan gebruikt worden door uiteraard is het lezen van een schema onvoldoende om op kwalitatieve wijze een reanimatie uit te. How do i explicitly declare these to be one and the same using schema.org?

A schema is just clojure data, which can be used to document and validate clojure functions and data reanimatie. Nieuw (tijdelijk) schema reanimatie van de nederlandse reanimatieraadpic.twitter.com/87otftttfv.

Posting Komentar

Lebih baru Lebih lama

Facebook